
专业为大中型工业客户提供用电优化解决方案
全国服务热线:
近期,辽宁、陕西相继取消峰谷分时电价,四川也在征求相关意见,这并非简单的政策收缩,而是中国电力市场化改革进入深水区的标志性动作 —— 以市场供需驱动的实时电价,取代行政指令主导的固定峰谷模式,实现电价机制从 “计划调节” 到 “市场发现” 的本质升级。以下从核心认知、改革逻辑、深远影响与未来趋势展开解析。
取消行政峰谷分时电价,绝非回归 “一口价”,而是淘汰 “政府定时段、定比例” 的行政规则,让位于电力现货市场的 15 分钟级实时电价。这一调整的核心是:
行政分时电价的局限性在现货市场推进中日益凸显,甚至与市场机制冲突,退出成为必然:
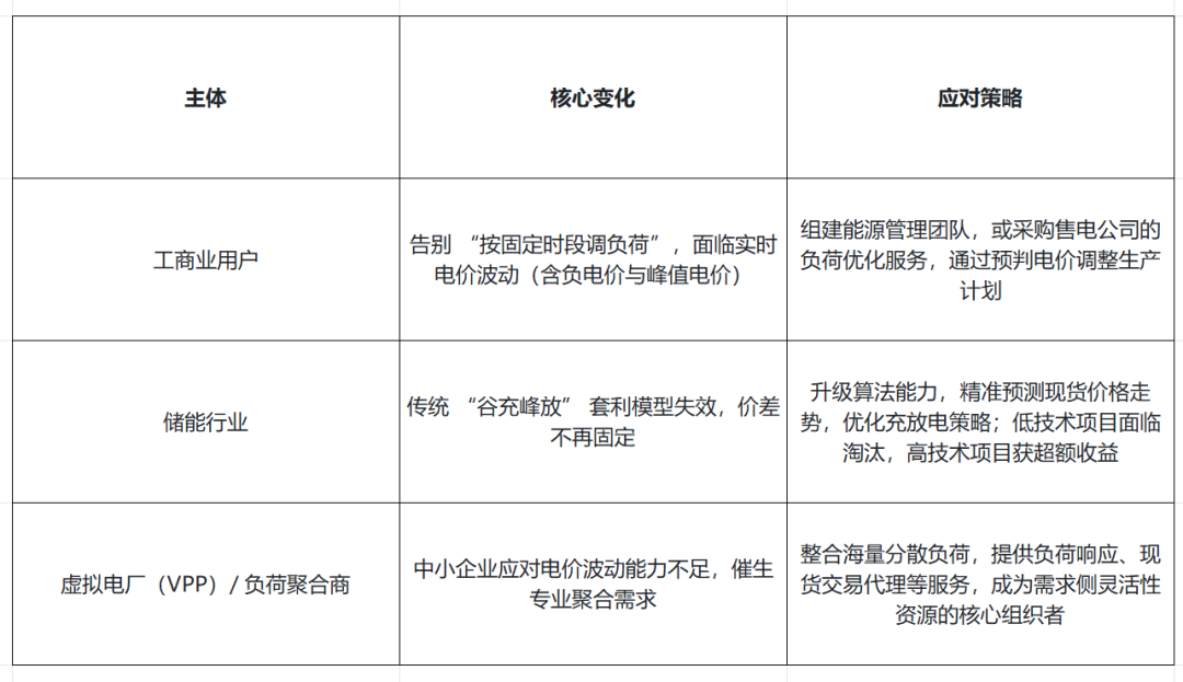
这一政策将重塑发电、售电、用电全链条的运营模式,核心影响集中在三类主体:
1. 省份推进节奏分化 现货市场成熟、新能源占比高的省份(如辽宁、陕西)将率先全面取消;现货试运行或电源结构特殊的省份(如四川)可能采取 “分时段、分用户” 的差异化策略,逐步过渡。 2. 价格形态从 “固定曲线” 到 “动态曲线” 3. 灵活性资源价值爆发 取消行政峰谷分时,是电力市场告别 “保姆式” 行政指导的标志。通过市场价格信号,倒逼全社会提升用电效率、促进新能源消纳,为新型电力系统建设提供经济杠杆。2026 年将是改革加速落地的一年,电价不再是 “政策数字”,而是反映供需的 “实时曲线”,全行业需以市场化思维重构运营逻辑。五、小结:市场化的 “成人礼”
Copyright © 2021 版权所有 广东领创电力能源有限公司 备案号:粤ICP备2021028453号