您好,欢迎来到广东领创电力能源有限公司网站!

广东领创电力能源有限公司

专业为大中型工业客户提供用电优化解决方案

全国服务热线:

4008032221

广东2024年电力交易有关事项通知发布
2023-12-20
今日,广东省能源局、国家能源局南方监管局,发布了关于2024年电力市场交易有关事项的通知。对于广东省2024年电力交易重要事项做了明确,其中主要的几点内容如下:

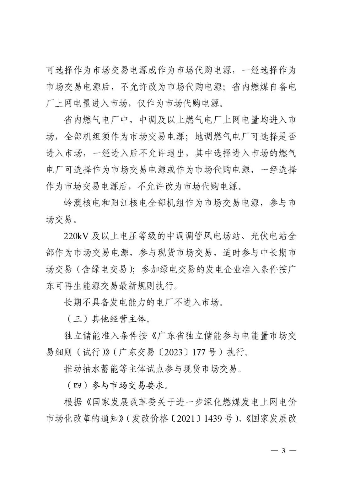
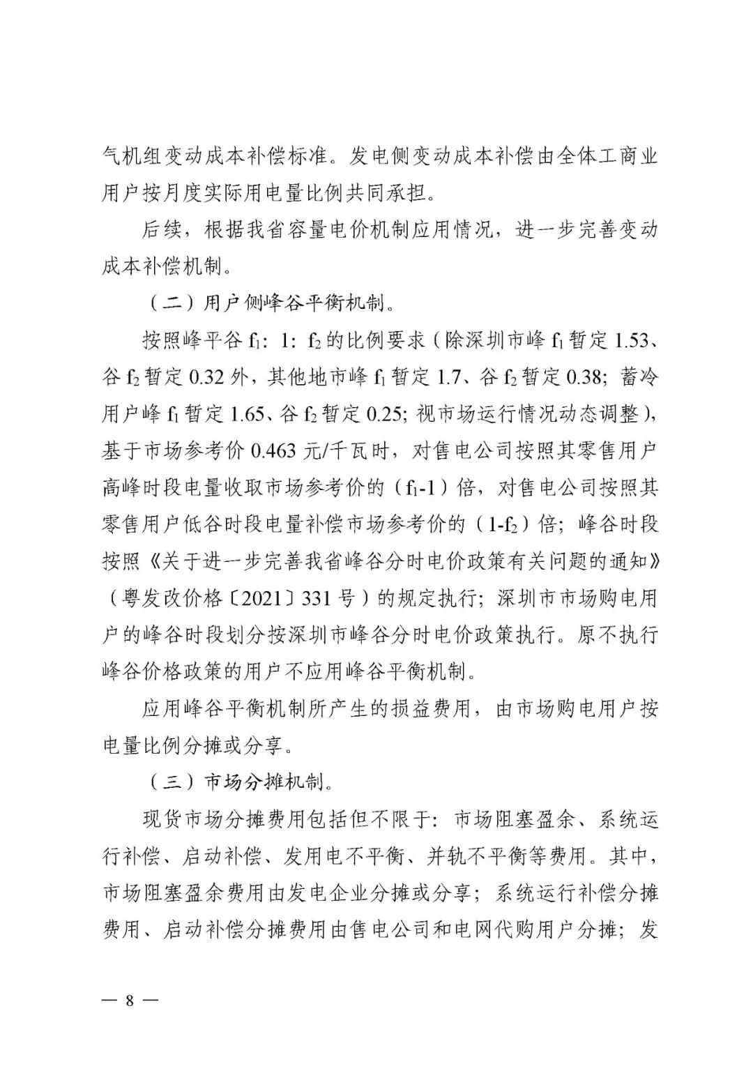
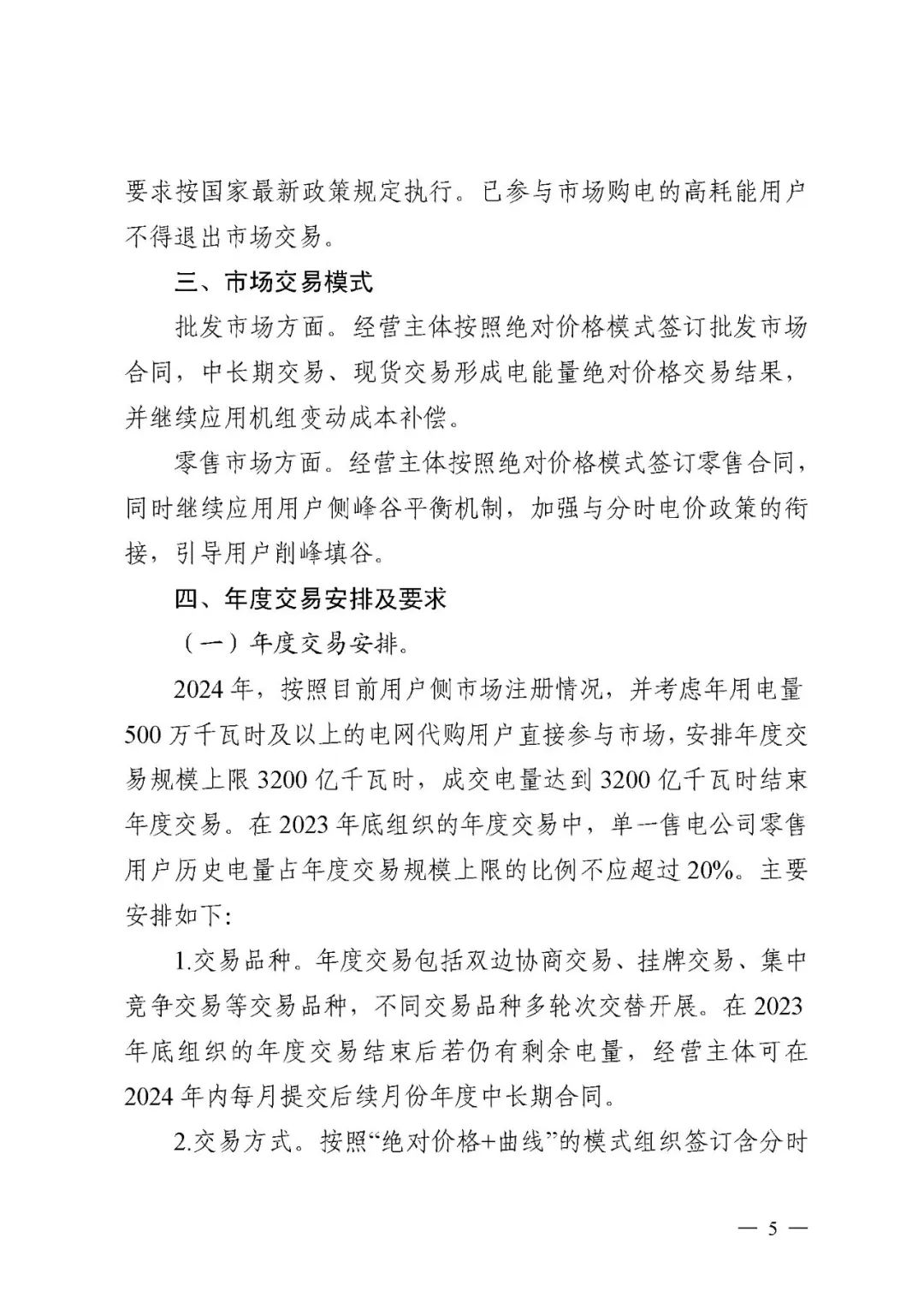
1、用户市场主体:10kV及以上电压等级用户可以直接参与市场,其中年用电量500万千瓦时及以上的工商业用户原则上直接参与市场交易,未及时与售电公司签订2024年零售合同或参与批发市场交易的,视同市场购电用户,按照电力市场保底售电有关规定,通过保底售电公司购电,执行保底零售价格,并承担市场分摊费用。电网企业根据 2022 年 10 月至 2023 年 9 月的历史用电量确定年用电量 500 万千瓦时及以上的 10kV 及以上工商业用户企业名单,由广东电力交易中心在交易系统(平台)发布。同时继续禁止退市,市场购电用户可申请改为电网企业代理购电,无正当理由的情况下改为电网企业代理购电的,其价格按电网企业代理购电价格的1.5倍执行。
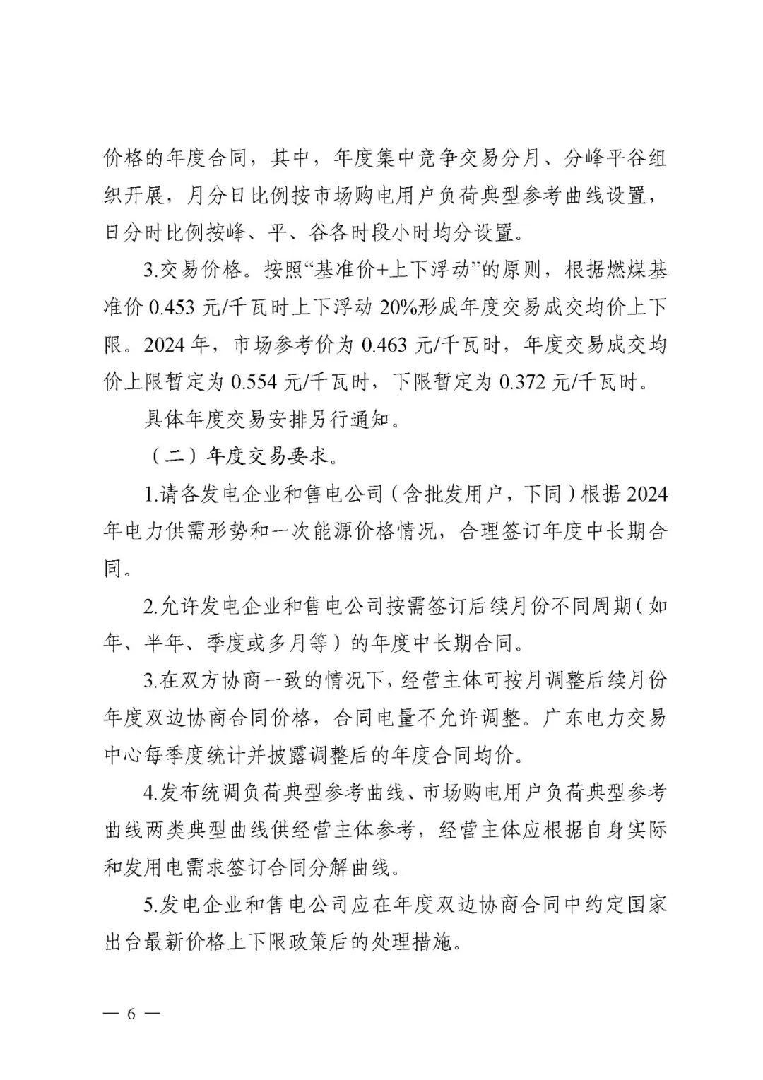
2、年度交易规模:2024 年,按照目前用户侧市场注册情况,并考虑年用电量 500 万千瓦时及以上的电网代购用户直接参与市场,安排年度交易规模上限 3200 亿千瓦时,成交电量达到 3200 亿千瓦时结束年度交易。交易价格:按照“基准价+上下浮动”的原则,根据燃煤基准价0.453元/千瓦时上下浮动20%形成年度交易成交均价上下限。2024年,市场参考价为 0.463 元/千瓦时,年度交易成交均价上限暂定为 0.554 元/千瓦时,下限暂定为 0.372 元/千瓦时。(基准价维持不变)
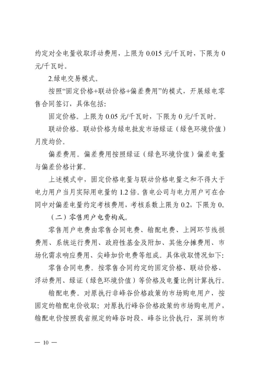
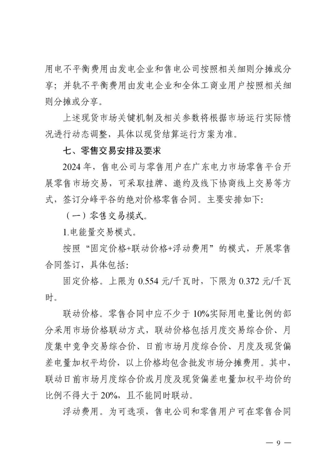
3、零售交易模式:继续维持2023年“固定价格+联动价格+浮动费用”的模式。固定价格。上限为 0.554 元/千瓦时,下限为 0.372 元/千瓦时(维持不变)。浮动费用为可选项,售电公司和零售用户可在零售合同约定对全电量收取浮动费用,上限为 0.015 元/千瓦时,下限为 0 元/千瓦时。
4、批发零售匹配:售电公司于 2023 年底签订的年度交易电量与零售合同固定价格电量应合理匹配,对超过合理偏差范围的电量按照一定标准征收额外履约担保,具体按照最新的履约风险管理实施细则执行。视市场运行情况,建立超出较大范围的偏差电量考核机制
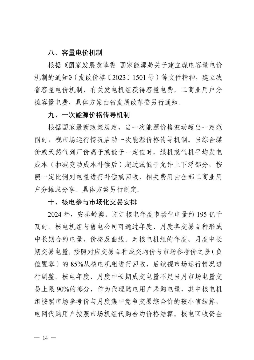
5、容量电价:根据《国家发展改革委 国家能源局关于建立煤电容量电价机制的通知》(发改价格〔2023〕1501号)等文件精神,建立我省容量电价机制,有关发电机组获得容量电费,工商业用户分摊容量电费,具体方案由省发展改革委另行通知。
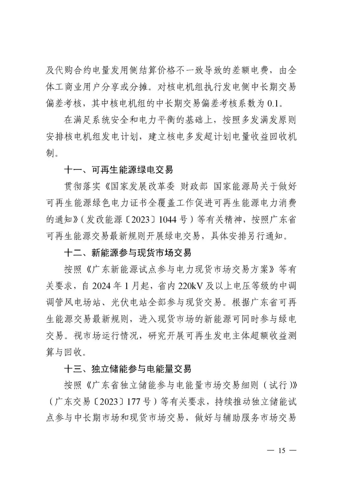
6、新能源参与现货市场交易:按照《广东新能源试点参与电力现货市场交易方案》等有关要求,自 2024 年 1 月起,省内 220kV 及以上电压等级的中调调管风电场站、光伏电站全部参与现货交易。根据广东省可再生能源交易最新规则,进入现货市场的新能源可同时参与绿电交易。视市场运行情况,研究开展可再生发电主体超额收益测算与回收。
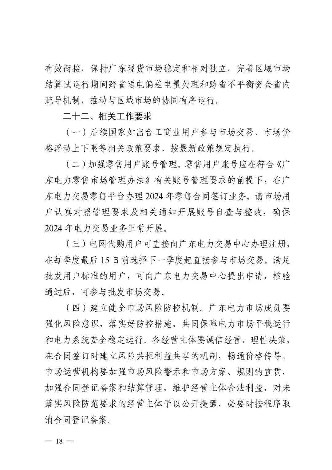
 7、加强零售用户账号管理:零售用户账号应在符合《广东电力零售市场管理办法》有关账号管理要求的前提下,在广东电力交易零售平台办理 2024 年零售合同签订业务。请市场用户认真对照管理要求及相关通知开展账号自查与整改,确保2024 年电力交易业务正常开展。目前已经禁止一人持有多个用户账户,请用电企业提前登录账户,确保账户可用,并熟悉线上合同审核签订流程,确保电子合同与谈判价格及纸质合同一致!郑重提醒,线上电子合同为用户最终电价确定合同,交易中心以此为依据进行电费计算结算,一定严格把关!
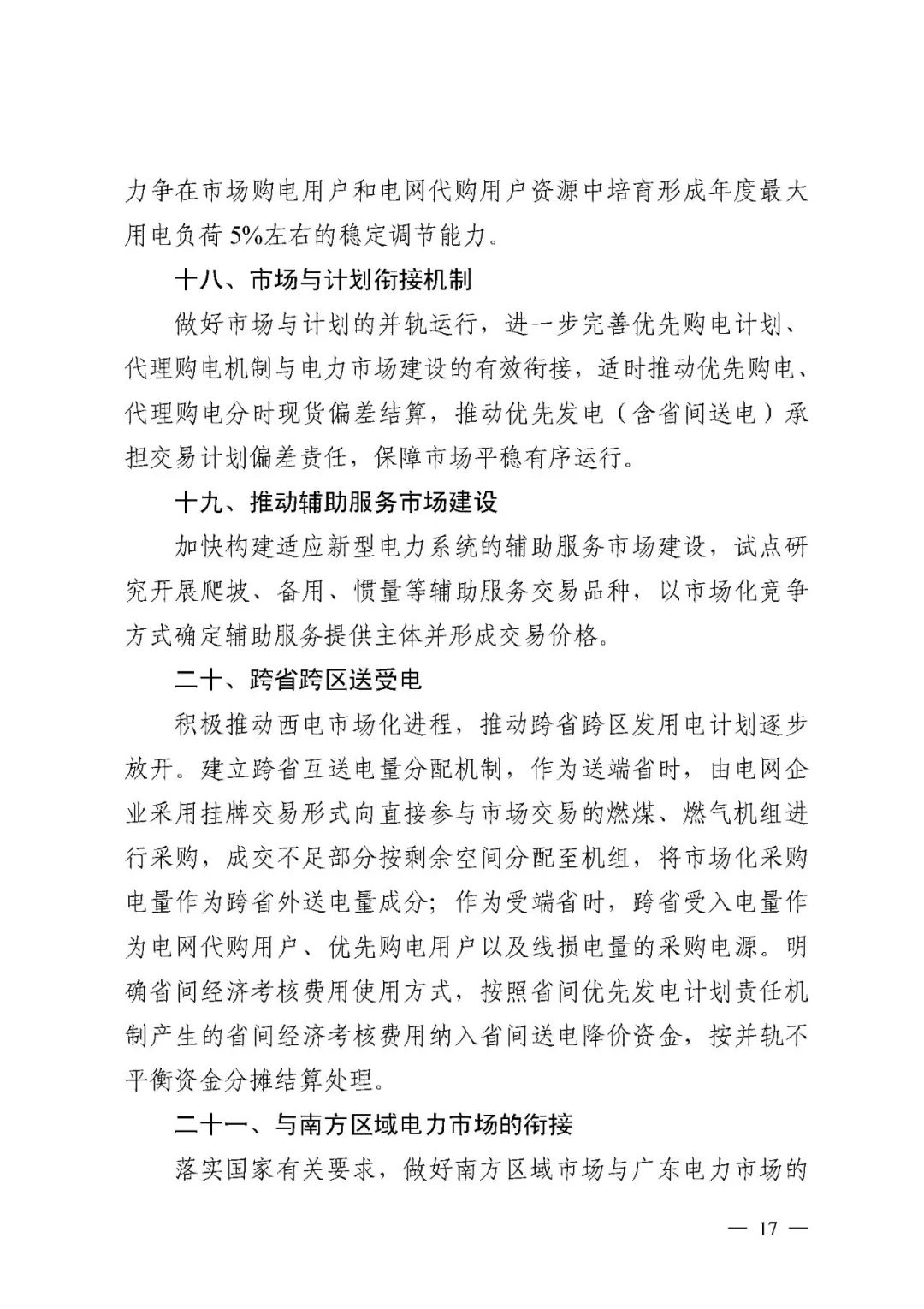
最后,通知关于核电参与市场、独立储能、现货市场双边报量报价试点、抽水蓄能参与现货市场试点、市场化需求响应、跨省跨区送受电等内容,请见下方。

图片

图片

图片

图片

图片

图片

图片

图片

图片

图片

图片

图片

图片

图片

图片

图片

图片

图片

图片


  • 首页
  • 业务
  • 电话