
专业为大中型工业客户提供用电优化解决方案
全国服务热线:
绿证:绿色电力证书的简称,是可再生能源发电企业所发绿色电力的“电子身份证”,用以证明与核算可再生能源的发电和使用。每一张绿证的产生,就意味着有1000度(1MWh)可再生能源产生的电力已经上网或就地消纳。
绿电:指的是在生产电力的过程中,它的二氧化碳排放量为零或趋近于零,因相较于其他方式(如火力发电)所生产之电力,对于环境冲击影响较低。(电力交易中心颁发的绿电交易证书属于绿电交易、而非绿证交易。)
绿证表征可再生能源电力的绿色属性,常与可再生能源配额制配套使用。相比于绿电交易,绿证交易机制更为灵活,考虑到常规电力交易的降价优惠,绿证交易成本更有优势,而两者在政府认可度上并无本质区别。
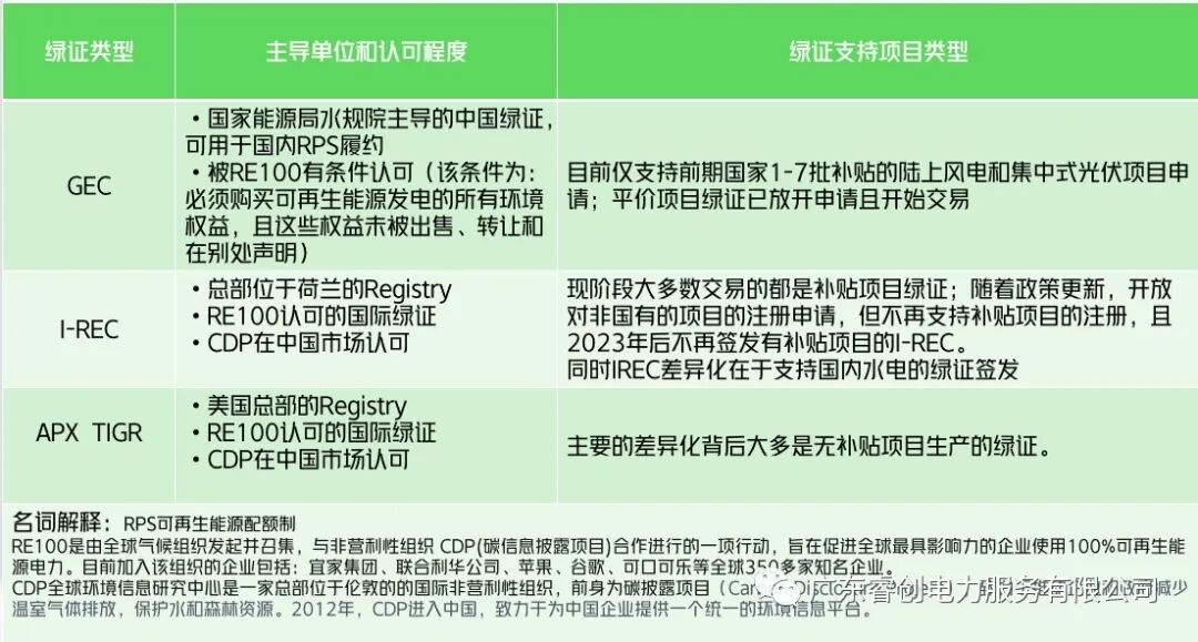
一、绿证类型 目前在中国市场,主流的绿证类型有中国绿证GEC、国际I-REC、APX TIGR。 IREC 国际绿证是目前**及安全地实现环境权益变现的渠道。国际绿证因其具有全球追溯性,被温室气体公约(GHGP),碳披露组织(CDP)以及100%绿能国际倡议 (RE100)所认可,国际认可度很高。同时国内企业为应对欧盟碳边境税CBAM也积极参与I-REC交易(如BYD,吉利等)相比较国内绿证市场广阔。 二、绿证的发展 国际绿证的发展 购买绿证的一方,实际上是获得了声明权,即宣称自身使用了绿色能源,实现自身碳中和的目标。根据绿证对应电量占自身实际用电量的比例,可以证明自己有部分或100%使用了绿色电力。有些企业不但自身要求使用可再生能源,同时也会要求供应链上的企业同样使用可再生能源以减少供应链碳排放水平。 承担可再生能源电力消纳责任的企业,用于完成RPS (可再生能源配额制)履约。超额完成的消纳量可以在省内和省间进行交易。超额消纳量对应的用电量,不纳入五年规划能源消费总量考核。未来使用绿电,有可能在供电不足时,避免被安排有序用电,当然这需要地方政策细则的支持。 对碳排放的控排企业,在计算企业碳排放量时,绿色电力的碳排放因子是0,可以降低企业碳排放总量和排放强度。 出口贸易企业 需求来源:避免高额碳关税 RE100成员及其供应链企业、在华外企及其供应链企业 需求来源:总部、客户的要求 承诺或自愿完成碳中和的企业 需求来源:增进企业品牌正面形象 不希望被限电限产的高耗能企业 需求来源:公司自身需求 不同的需求,要采购的绿证也并不相同。要知道自家企业为什么要购买绿证?是集团总部的要求?还是下游客户的要求?还是企业加入RE100等组织的要求?要知道绿证的种类、数量和价格等信息,只买***和只买最贵都是不对的,而是要结合实际需求买最合适(符合要求又具性价比)的绿证。合作共赢! 网页网站 www.lingchaungele.com
Copyright © 2021 版权所有 广东领创电力能源有限公司 备案号:粤ICP备2021028453号